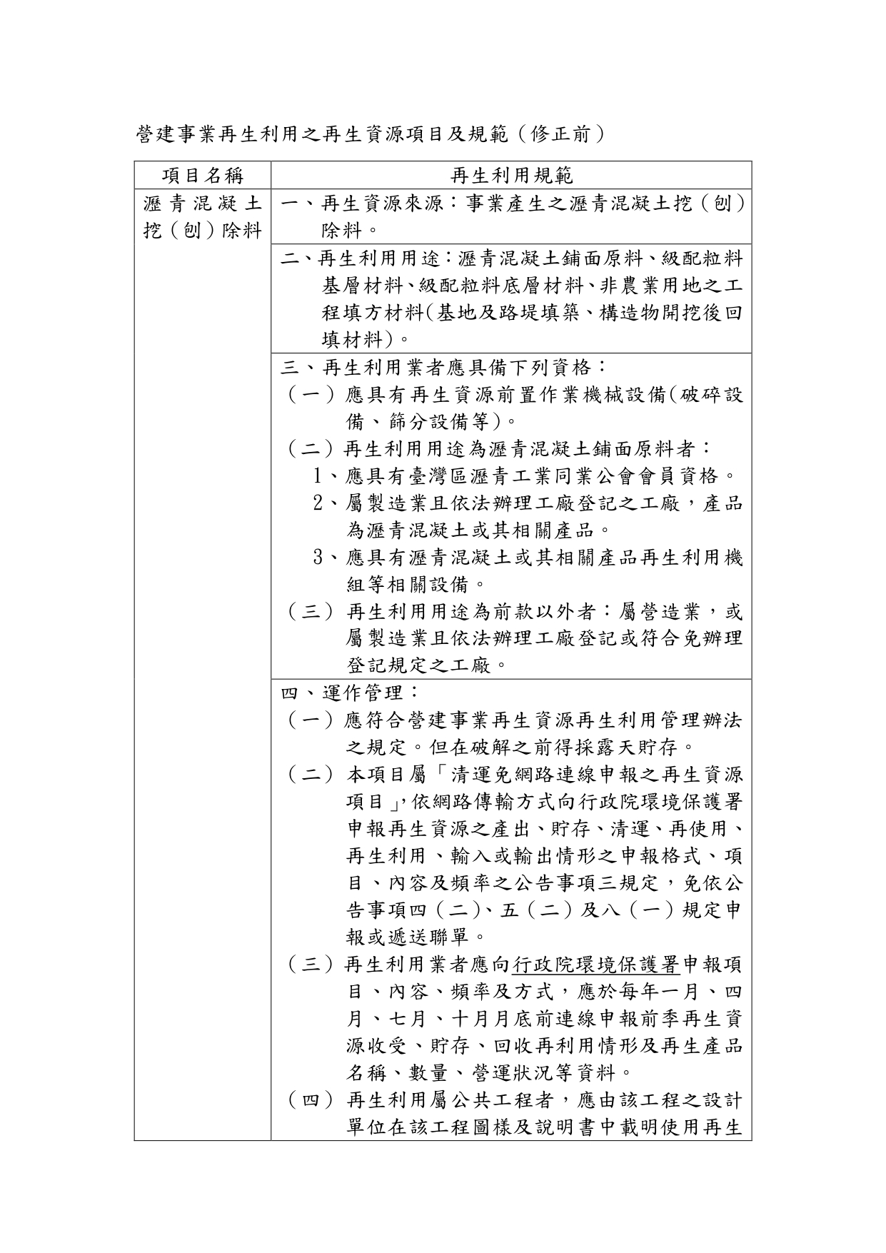
內政部「營建事業再生利用之再生資源項目及規範」修正草案公告影本,並附修正草案總說明及條文對照表各1份

2025-12-11
檔案下載

內政部 114.12.8  內授國營字第1140816556號函

檢送「營建事業再生利用之再生資源項目及規範」修正草案公告影本,並附修正草案總說明及條文對照表各1份