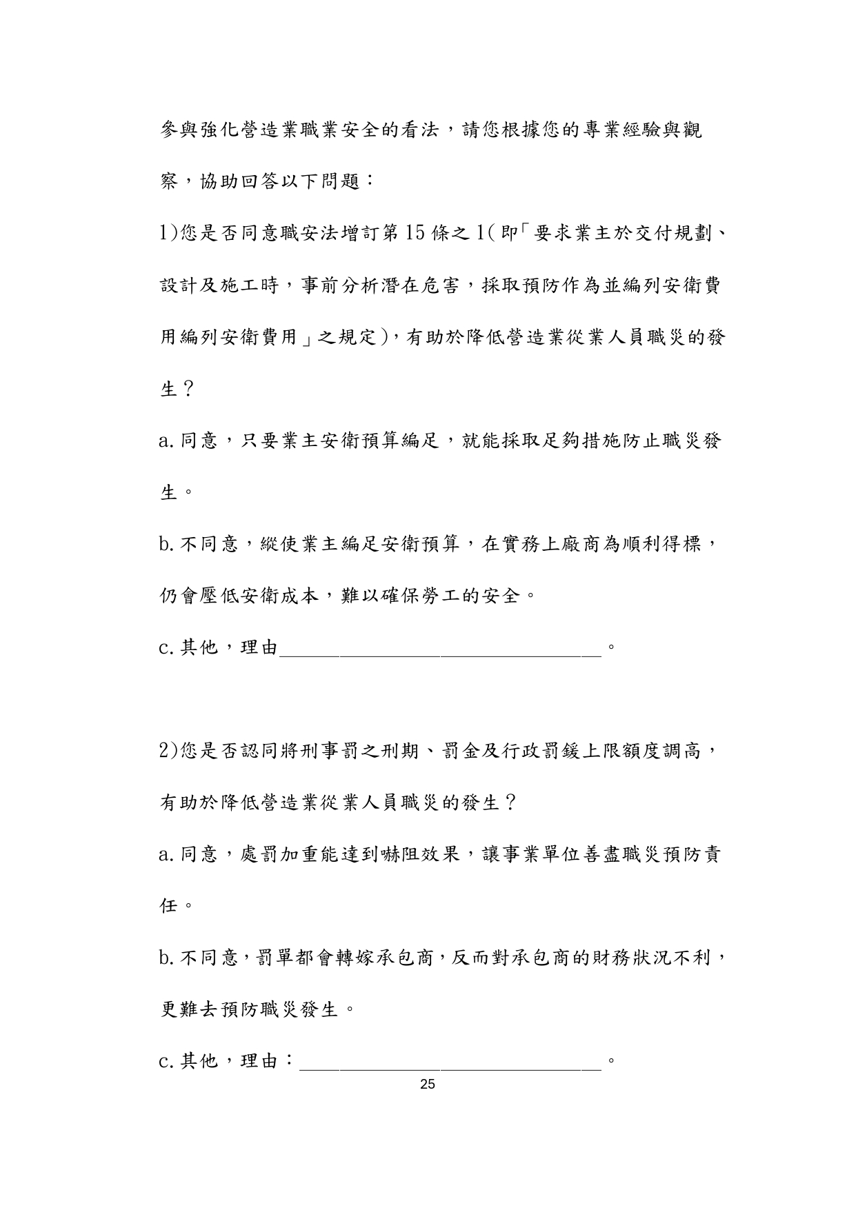
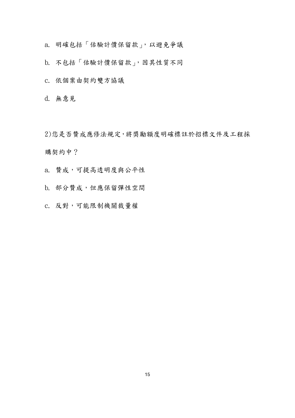
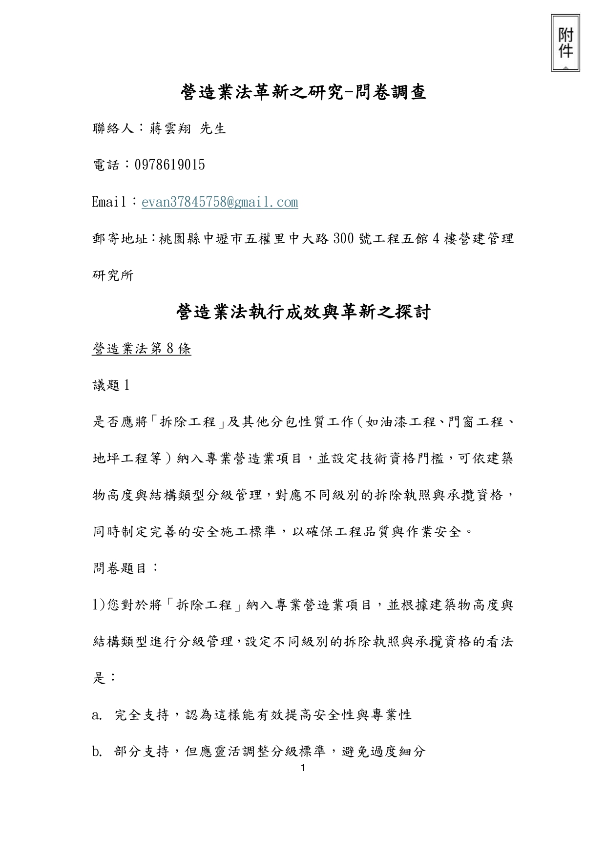
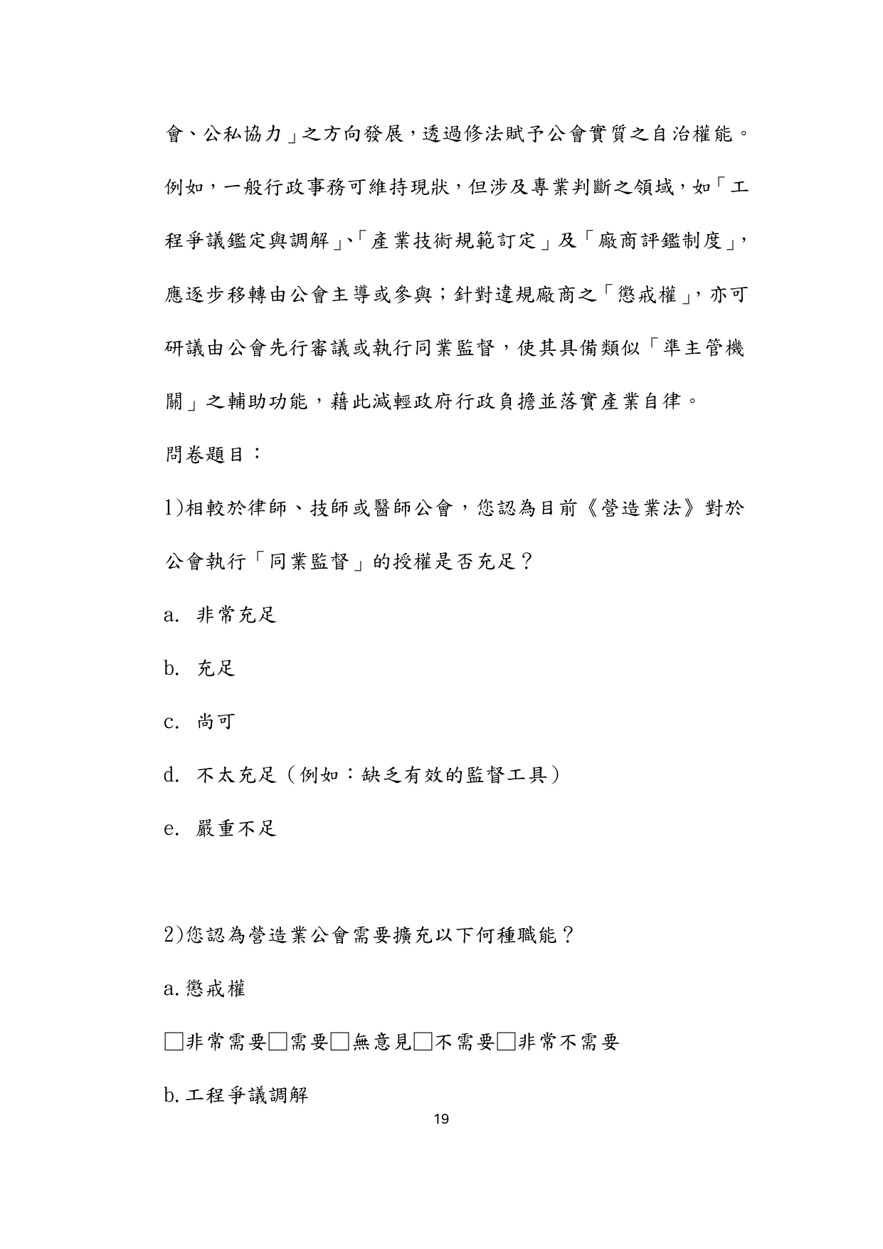
有關本會進行「營造業相關制度革新之研究-以營造業法為核心」研究計畫案,請轉轄區會員協助填寫並回復相關問卷

2025-12-23
檔案下載

檢送本會12月23日  業1141200115號函文
有關本會進行「營造業相關制度革新之研究-以營造業法為核心研究計畫案為使本研究案符合業界需求及掌握面臨之實際問題,
特製作★「營造業法執行成效與革新探討調查問卷」(詳如附件或Google問卷連結:https://forms.gle/rq7JSKiMBCdsSrny7擇一回復), 請轉轄區會員協助填寫並回復相關問卷 ,以利彙整會員意見。