勞動部 「危險性機械及設備安全檢查規則」部分條文修正條文、總說明及條文對照表各1份

2025-12-29
檔案下載

勞動部 114.12.23  勞職授字第1140255230D號函

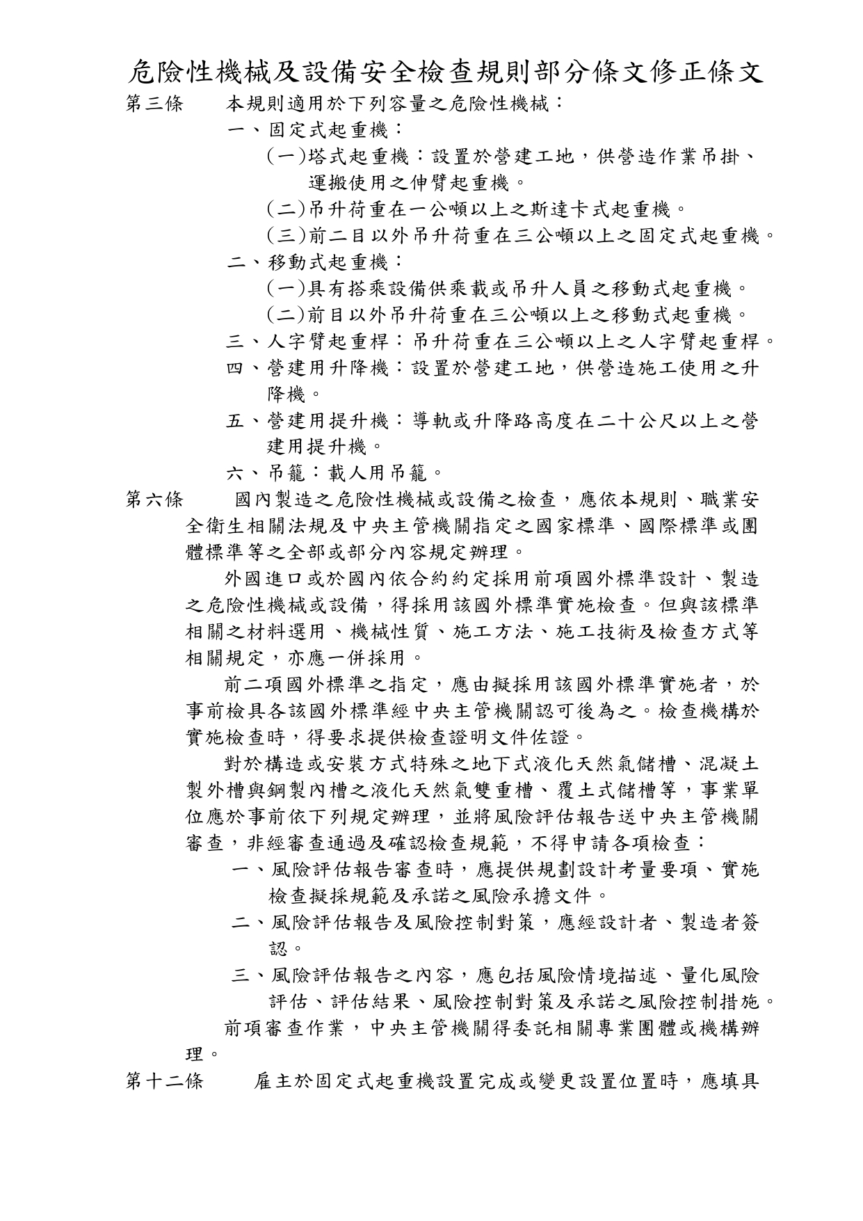
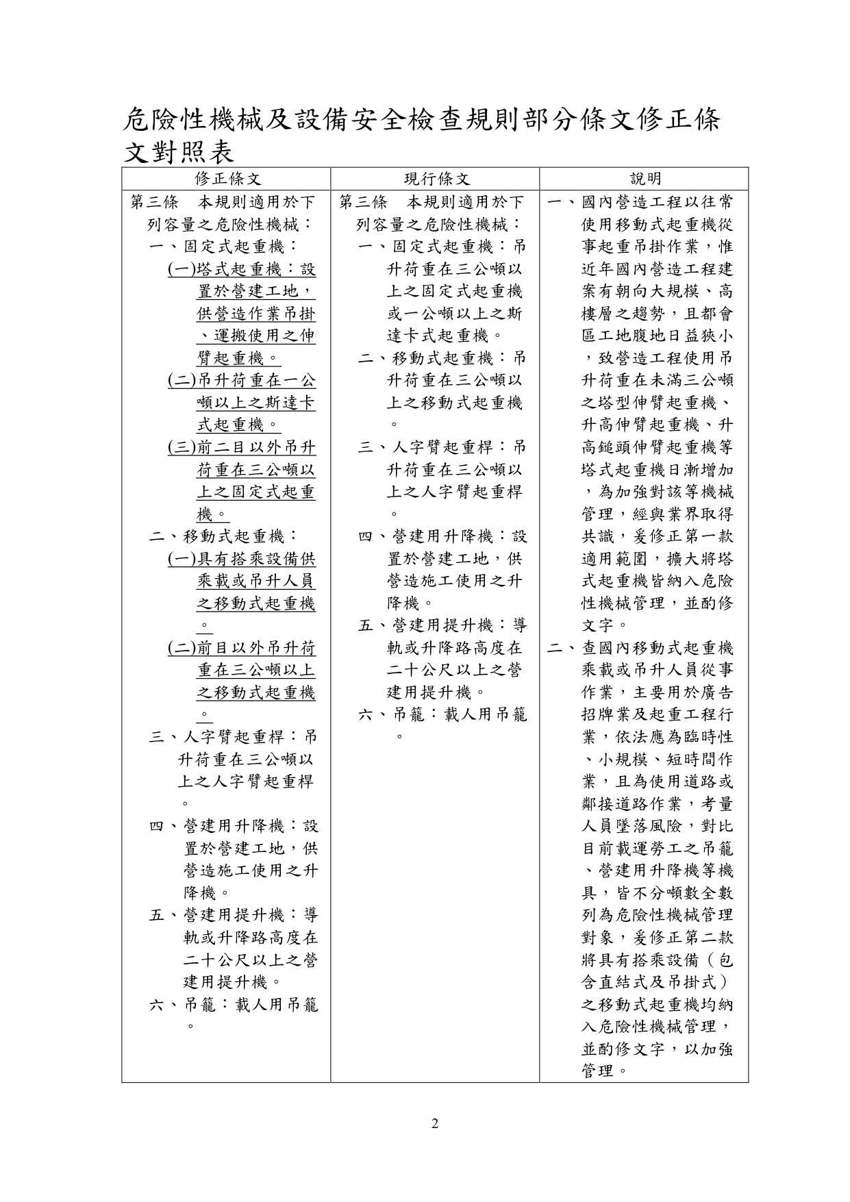
有關「危險性機械及設備安全檢查規則」部分條文,業經本部於中華民國114年12月23日以勞職授字第1140255230號令修正發布,茲檢送「危險性機械及設備安全檢查規則」部分條文修正條文、總說明及條文對照表各1份