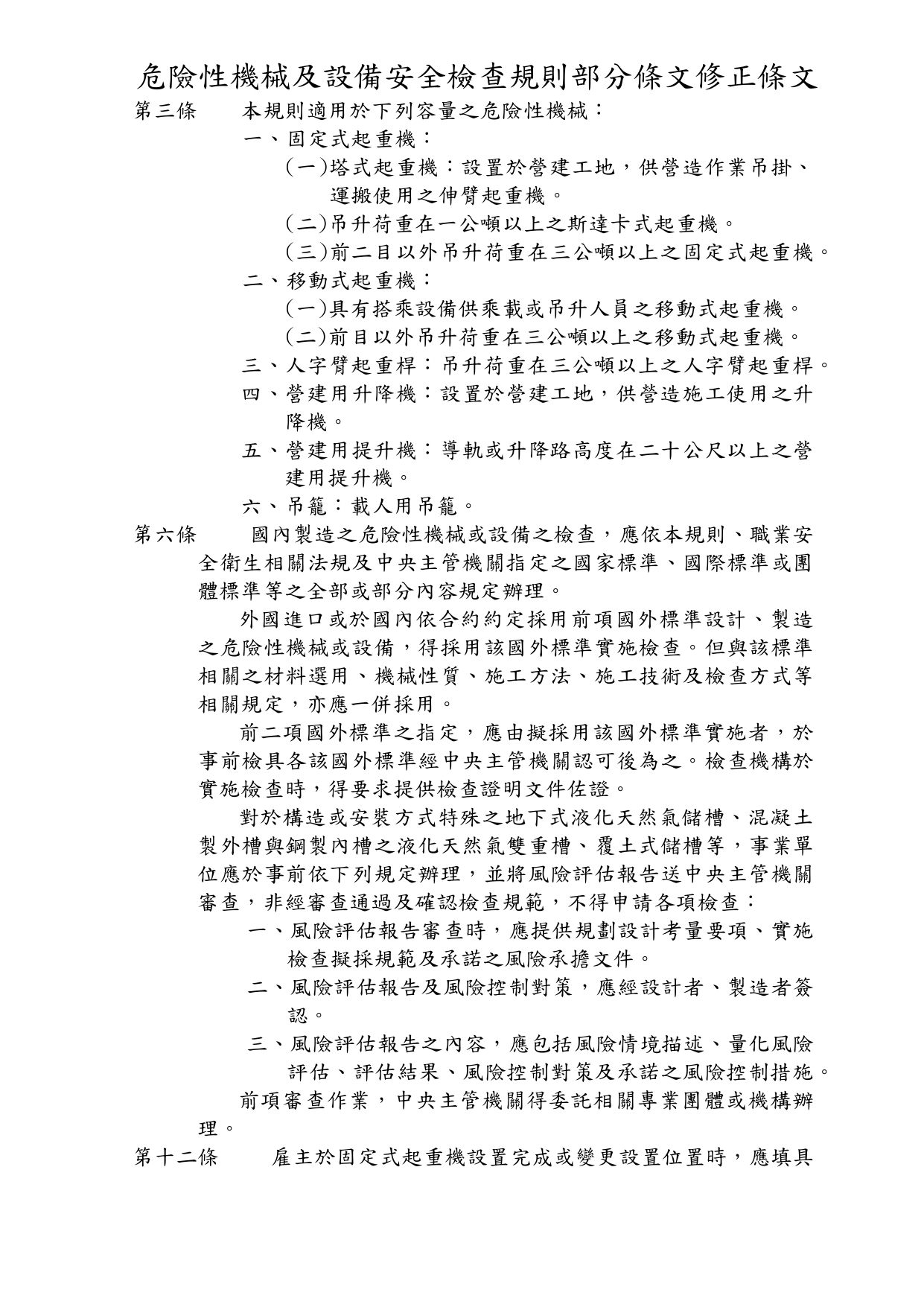
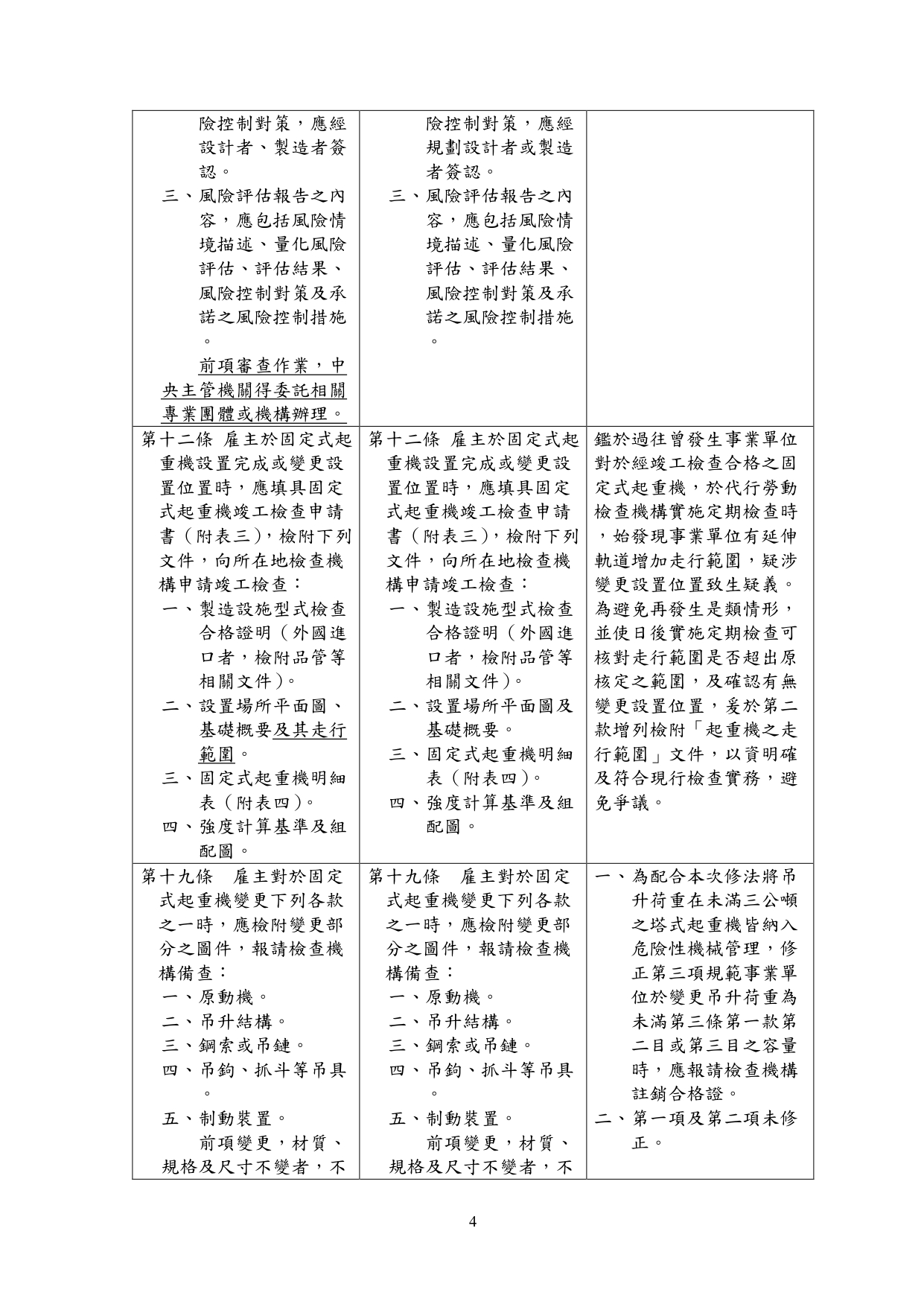
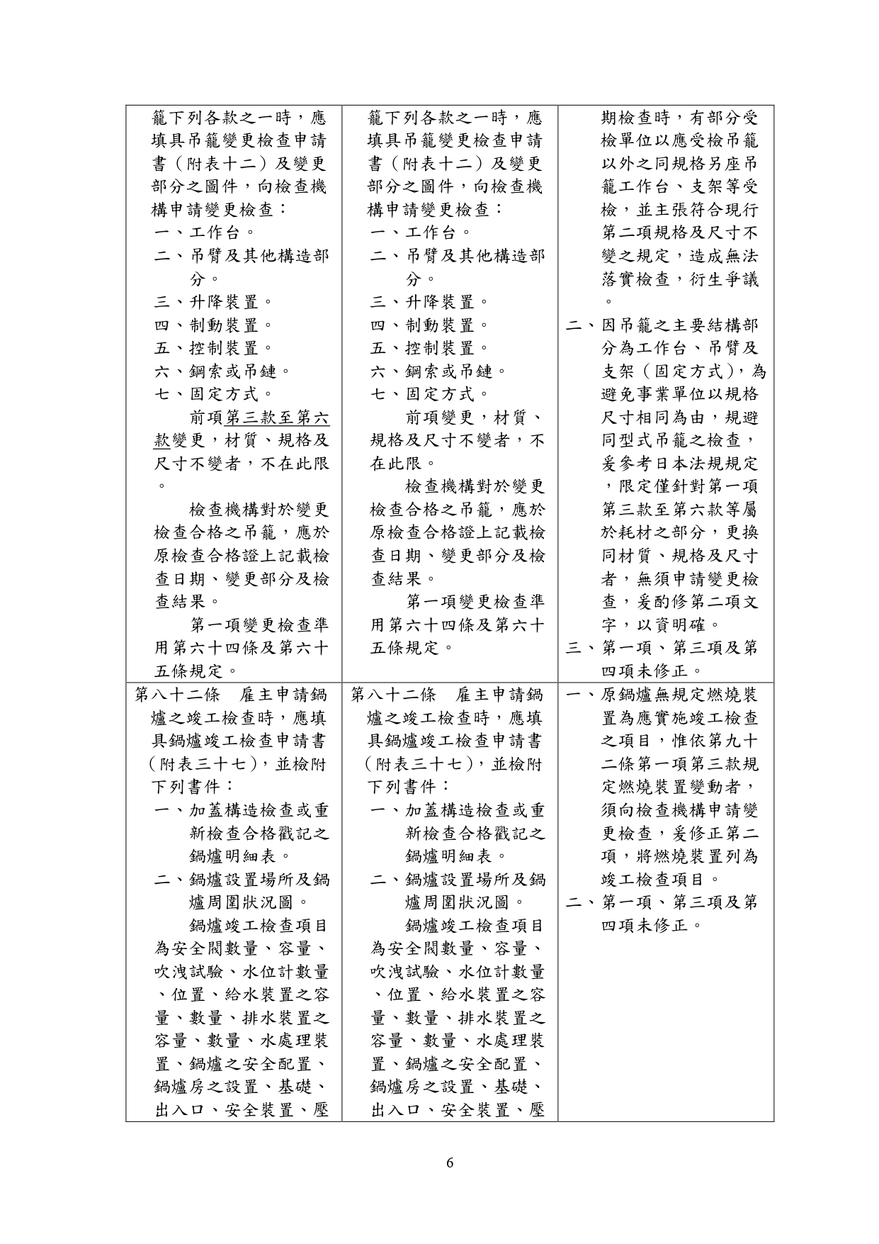
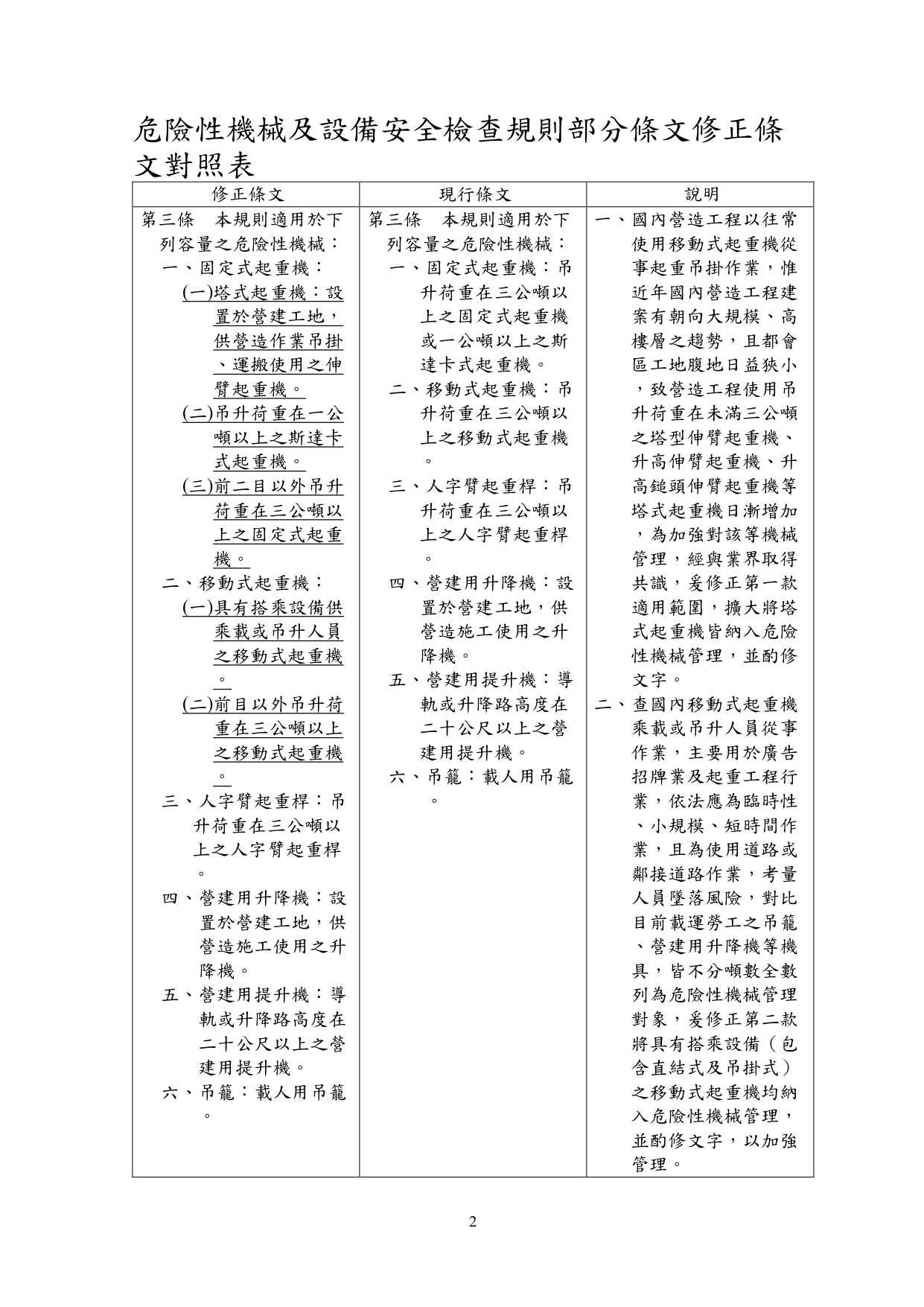
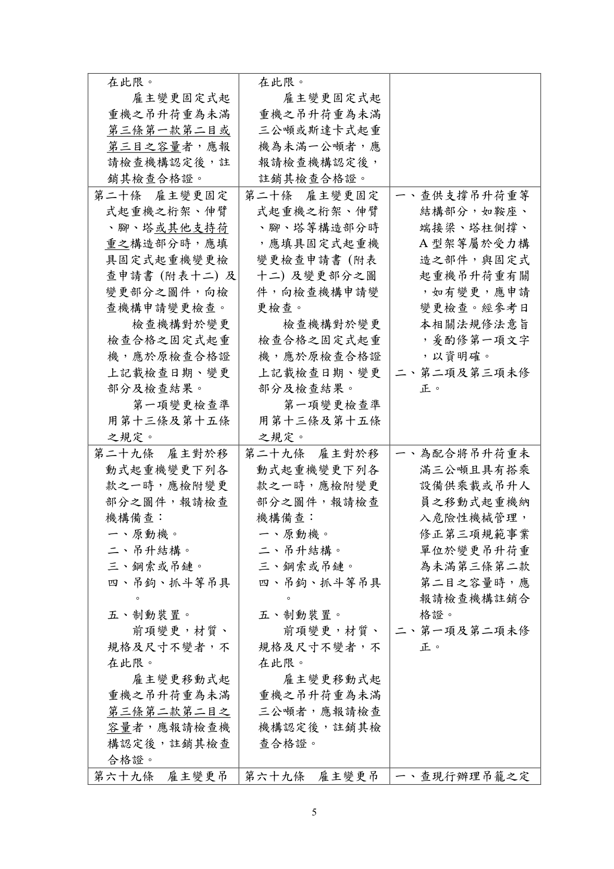
勞動部於中華民國114年12月23日以勞職授字第1140255230號令發布修正「危險性機械及設備安全檢查規則」部分條文 2026-01-08 檔案下載 內政部國土管理署 115.1.2 國署營字第1140143205號函 轉知勞動部於中華民國114年12月23日以勞職授字第1140255230號令發布修正「危險性機械及設備安全檢查規則」部分條文